【医保新政】医保惠民生,新政保健康——163种单病种结算,不设起付线、不受分级诊疗限制
发布日期:2022-01-13
来源:

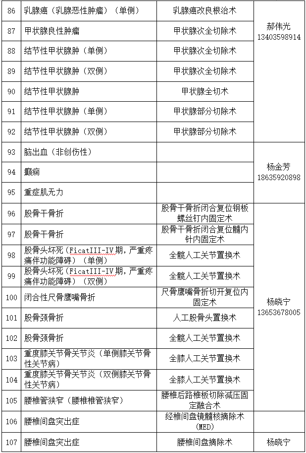
163种按病种付费明细表








关注我们
地址:山西省运城市盐湖区红旗东街4388号 邮编:044000
联系电话:0359-2066873 网址:www.yctdyy.com
e-mail:ycstdyy@163.com
晋公网安备 14080202000127号
扫码挂号
联系我们
运城同德医院
院办电话:0359-2066873
招聘电话:0359-2613680
挂号预约:0359-2613581
医保、慢病报销: 0359-2613401
药品咨询:0359-2613530
体检电话:0359-2580998,15203598831